已有26764人申请办理
2025-05-24 15:03:23134******47获取了资质材料
住房和城乡建设部办公厅
关于开展既有建筑改造利用消防设计审查验收试点的通知
河北、黑龙江、江苏、福建、江西、山东、湖南、广东、四川、陕西省,广西、新疆、内蒙古自治区住房和城乡建设厅,北京、上海市住房和城乡建设(管)委,北京市规划和自然资源委:
为适应城市发展新形势新要求,统筹发展和安全,改进和完善既有建筑改造利用消防设计审查验收管理,推动城市更新过程中既有建筑改造利用科学开展,经充分协商,决定于2021年6月至2022年6月,在北京、广州等31个市县(详细名单附后)开展既有建筑改造利用消防设计审查验收试点。现将有关事项通知如下:
一、试点目的
创新适应城市更新过程中既有建筑改造利用的建设工程消防设计审查验收工作机制,探索既有建筑改造利用消防设计审查验收管理简化优化路径,形成可复制可推广的经验。
二、试点内容
对试点市县的城镇老旧小区、旧商业区、旧厂区改造,历史文化街区和历史建筑活化利用,以及利用存量房屋建设保障性租赁住房等既有建筑改造利用,建设工程消防设计审查验收主管部门探索开展以下工作:
(一)完善消防设计审查验收技术依据。既有建筑改造不改变使用功能的,应执行现行国家工程建设消防技术标准,受条件限制确有困难的,应不低于建成时的消防技术标准。既有建筑改为他用的,试点市县消防设计审查验收主管部门应会同有关部门依据新旧消防技术标准,共同研究确定不同功能类型的既有建筑改造利用消防技术要点,作为消防设计审查验收的依据。连片改造中综合运用消防新技术、新设备、加强性管理措施等保障消防安全的,试点市县消防设计审查验收主管部门应会同有关部门组织特殊消防设计专家评审论证。
(二)优化消防设计审查验收管理。既有建筑改造利用不改变使用功能的,申请消防设计审查时可以不用提交建设工程规划许可文件;改为他用但不变更产权的,试点地区消防设计审查验收主管部门会同有关部门共同研究确定免于提交建设工程规划许可文件的情形。既有建筑改造利用消防验收应以经审查合格的消防设计文件为依据,细化与竣工验收同步开展或整合开展的具体措施。
(三)探索实行消防验收备案告知承诺。既有建筑改造利用应办理消防验收备案、火灾危险等级较低的,探索通过精简申请材料、告知承诺等方式,简化消防验收备案手续,同步制定完善事中事后监管措施,加强信用管理。
(四)完善技术服务管理措施。规范既有建筑改造利用消防设计技术审查、消防设计施工技术指导、消防查验和现场评定等环节的第三方技术服务行为,完善技术服务机构和人员信用评价、失信追责、信用恢复等措施。
三、工作要求
各省级建设工程消防设计审查验收主管部门及试点市县应强化安全意识和责任意识,守牢人民群众生命财产的安全底线,稳妥推进,做好以下工作:
(一)制定试点方案。各省级建设工程消防设计审查验收主管部门要加强指导,组织本地区试点市县合理确定既有建筑改造利用消防设计审查验收试点项目,编制实施方案,明确工作基础、试点内容、可评估的试点目标、工作进度安排、保障措施等。各试点市县实施方案应于2021年5月15日前报送我部建筑节能与科技司。
(二)强化组织保障。各省级建设工程消防设计审查验收主管部门要研究制定省级配套保障试点工作措施。各试点市县要高度重视,切实落实试点实施方案,细化工作安排,统筹推进。
(三)总结推广经验。各试点市县要认真研究解决试点过程中遇到的问题,及时梳理并总结好的经验做法,按季度定期报送试点工作情况。
试点期间,我部将组织专家开展实地调研,加强对试点地区的技术指导,评估试点成效。各试点市县应于2022年7月15日前将试点工作总结报告报送我部建筑节能与科技司。
联系人:建筑节能与科技司 李昂 陆宇
电 话:010-58933815 010-58933437(传真)
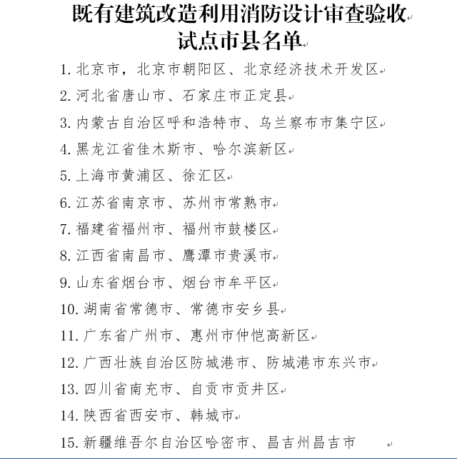
附件:既有建筑改造利用消防设计审查验收试点市县名单
住房和城乡建设部办公厅
2021年4月12日
(此件主动公开)
抄送:山西、辽宁、吉林、浙江、安徽、河南、湖北、海南、贵州、云南、甘肃、青海省,宁夏、西藏自治区住房和城乡建设厅,天津、重庆市住房和城乡建设委,新疆生产建设兵团住房和城乡建设局,各有关城市(县、区)人民政府。
| 上一篇:涉密资质如何办理,办理需要哪些条件 下一篇:贵州取消施工劳务企业资质 | ![]() |
